elecena.pl

4.5-V to 20-V, 20-A, synchronous buck controller with power good and synchronization

Texas Instruments

4.5-V to 20-V, 20-A, synchronous buck controller with power good and synchronization RSS Sample
  • Darmowa próbka
MPN:
TPS40195
Producent:
TEXAS INSTRUMENTS
Dodany do bazy:
Ostatnio widziany:

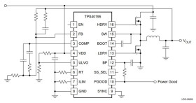
The TPS40195 is a flexible synchronous buck controller that operates from a nominal 4.5-V to 20-V supply. This controller implements voltage mode control with the switching frequency adjustable from 100 kHz to 600 kHz. Flexible features found on this device include selectable soft-start time, programmable short-circuit limit, programmable undervoltage lockout (UVLO) and synchronization capability. An adaptive anti-cross conduction scheme is used to prevent shoot through current in the power FETs. Overcurrent detection is done by sensing the voltage drop across the low-side MOSFET when it is on, and comparing it with a user-programmable threshold.

The threshold is set with a single external resistor connected from ILIM to GND. Pulse-by-pulse limiting (to prevent current runaway) is provided by sensing the voltage across the high-side MOSFET when it is on and terminating the cycle when the voltage drop rises above a fixed threshold of 550 mV. When the controller senses an output short circuit, both MOSFETs are turned off and a timeout period is observed before attempting to restart. This provides limited power dissipation in the event of a sustained fault. Synchronization on this device is bi-directional. Devices can be synchronized 180° out of phase to a chosen master TPS40195 running at a fixed 250 kHz or 500 kHz, or can be synchronized to an outside clock source anywhere in the 100 kHz to 600 kHz range.

Elecena nie prowadzi sprzedaży elementów elektronicznych, ani w niej nie pośredniczy.

Produkt pochodzi z oferty sklepu