elecena.pl

3-V to 20-V, 25-A, 600 kHz synchronous buck controller with FSS and wide operating temp range

Texas Instruments

3-V to 20-V, 25-A, 600 kHz synchronous buck controller with FSS and wide operating temp range RSS Sample
  • Darmowa próbka
MPN:
TPS40304A
Producent:
TEXAS INSTRUMENTS
Dodany do bazy:
Ostatnio widziany:

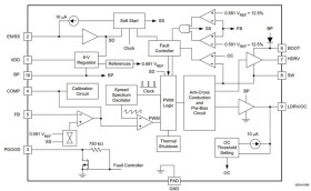
The TPS40304A is a cost-optimized synchronous buck controller that operates from 3-V to 20-V input. The controller implements a voltage-mode control architecture with input-voltage feed-forward compensation that responds instantly to input voltage change. The switching frequency is fixed at 600 kHz.

Frequency Spread Spectrum feature adds dither to the switching frequency, significantly reducing the peak EMI noise and making it much easier to comply with EMI standards.

The TPS40304A offers design with a variety of user programmable functions, including soft-start, overcurrent protection (OCP) levels, and loop compensation.

The OCP level is programmed by a single external resistor connected from LDRV pin to circuit ground. During initial power on, the TPS40304A enters a calibration cycle, measures the voltage at the LDRV pin, and sets an internal OCP voltage level. During operation, the programmed OCP voltage level is compared to the voltage drop across the low-side FET when it is on to determine whether there is an overcurrent condition. The TPS40304A then enters a shutdown and restart cycle until the fault is removed.

Elecena nie prowadzi sprzedaży elementów elektronicznych, ani w niej nie pośredniczy.

Produkt pochodzi z oferty sklepu