elecena.pl

1.8-V to 28-V, synchronous D-CAP buck contoller with light load efficiency

Texas Instruments

1.8-V to 28-V, synchronous D-CAP buck contoller with light load efficiency RSS Sample
  • Darmowa próbka
MPN:
TPS51117
Producent:
TEXAS INSTRUMENTS
Dodany do bazy:
Ostatnio widziany:

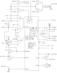
The TPS51117 device is a cost-effective, synchronous buck controller for POL voltage regulation in notebook PC applications. The controller is dedicated for the operation of the Adaptive On-Time D-CAP mode. This mode provides ease-of-use, low external component count, and fast transient response. Auto-skip mode for high efficiency down to the milliampere load range, or PWM-only mode for low-noise operation is selectable.

The current-sensing scheme for positive overcurrent and negative overcurrent protection is loss-less low-side RDS(on) sensing plus temperature compensation. The device receives a 5-V (4.5 V to 5.5 V) supply from another regulator such as the TPS51120 or TPS51020. The conversion input can be either VBAT or a 5-V rail, ranging from 1.8 V to 28 V, and the output voltage range is from 0.75 V to 5.5 V.

The TPS51117 is available in a 14-pin VQFN or a 14-pin TSSOP package and is specified from –40°C to 85°C.

Elecena nie prowadzi sprzedaży elementów elektronicznych, ani w niej nie pośredniczy.

Produkt pochodzi z oferty sklepu