elecena.pl

High-Efficiency, 5-A Step-Down Regulator with Integrated Switcher

Texas Instruments

High-Efficiency, 5-A Step-Down Regulator with Integrated Switcher RSS Sample
  • Darmowa próbka
MPN:
TPS53316
Producent:
TEXAS INSTRUMENTS
Dodany do bazy:
Ostatnio widziany:

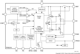
The TPS53316 device provides a fully integrated 3.3-V or 5-V input, synchronous buck converter with 16 total components, in 200 mm2 of PCB area. Due to low RDS(on) and TI proprietary SmoothPWM skip mode of operation, it enables 96% peak efficiency, and over 90% efficiency at load as light as 100 mA. It requires only two 22-µF ceramic output capacitors for a power-dense, 5-A solution.

TPS53316 features 750-kHz, 1.1-MHz, and 2-MHz switching frequency selections, prebias start-up, selectable internal softstart, output soft discharge, internal VBST switch, power good, EN/Input UVLO, overcurrent, overvoltage, undervoltage, and overtemperature protections and all ceramic output capacitor support. It supports input voltages from 2.9 V to 6 V, and no extra bias voltage is needed. The output voltage is adjustable from 0.6 V up to 0.8 × VIN.

TPS53316 is available in the 3 mm × 3 mm, 16-pin QFN package (Green RoHs compliant and Pb free) and is specified from –40°C to 85°C.

Elecena nie prowadzi sprzedaży elementów elektronicznych, ani w niej nie pośredniczy.

Produkt pochodzi z oferty sklepu