elecena.pl

12V to 105V Input, 0.2A Output Switching Converter

Texas Instruments

12V to 105V Input, 0.2A Output Switching Converter RSS Sample
  • Darmowa próbka
MPN:
UCC25230
Producent:
TEXAS INSTRUMENTS
Dodany do bazy:
Ostatnio widziany:

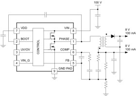
The UCC25230 is a highly integrated PWM converter operating as an isolated forward flyback. It has high-side and low-side power switches integrated and the control circuit with all key converter functions included. The power stage requires only one- or multiple winding coupled inductor and output capacitors for the complete solution. Voltage-mode feed-forward control with external compensation allows optimal output filter selection over wide input voltage range. The UCC25230 has fixed frequency set internally at 380 kHz. It also includes input voltage UVLO and OVLO comparators with hysteresis and input-good, open-collector output signal which can be used to enable PWM controllers.

UCC25230 is available in a thermally enhanced 8-pin SON package with PowerPad serving as a ground pin.

Other features include internal soft start and cycle-by-cycle current protection. Measured efficiency of isolated converter over input voltage and output current ranges are shown in .

Elecena nie prowadzi sprzedaży elementów elektronicznych, ani w niej nie pośredniczy.

Produkt pochodzi z oferty sklepu