elecena.pl

High-efficiency 1.5-V to 15-V, 20-A synchronous SWIFT™ buck converter with eco-mode

Texas Instruments

High-efficiency 1.5-V to 15-V, 20-A synchronous SWIFT™ buck converter with eco-mode RSS Sample
  • Darmowa próbka
MPN:
TPS53353
Producent:
TEXAS INSTRUMENTS
Dodany do bazy:
Ostatnio widziany:

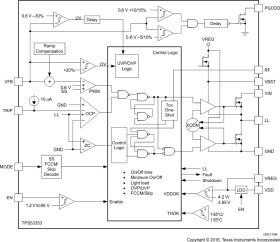
TPS53353 is a D-CAP™ mode, 20-A synchronous switcher with integrated MOSFETs. It is designed for ease of use, low external component count, and space-conscious power systems.

This device features 5.5-mΩ / 2.2-mΩ integrated MOSFETs, accurate 1%, 0.6-V reference, and integrated boost switch. A sample of competitive features include: a conversion input voltage range from 1.5 V to 15 V, very low external component count, D-CAP™ mode control for super fast transient, auto-skip mode operation, internal soft-start control, selectable frequency, and no need for compensation.

The conversion input voltage ranges from 1.5 V to 15 V, the supply voltage range is from 4.5 V to 25 V, and the output voltage range is from 0.6 V to 5.5 V.

The device is available in 5-mm × 6-mm, 22-pin QFN package and is specified from –40°C to 85°C.

The TPS548B28 is a newer 20A device designed for data center applications with a smaller, Pb-free package.

Elecena nie prowadzi sprzedaży elementów elektronicznych, ani w niej nie pośredniczy.

Produkt pochodzi z oferty sklepu