Automotive 4.5V to 18V, 3A Synchronous Buck Converter with DCAP2 Mode
Texas Instruments
RSS
Sample
- Darmowa próbka
- MPN:
- TPS54325-Q1
- Producent:
- TEXAS INSTRUMENTS
- Dodany do bazy:
- Ostatnio widziany:
Sugerowane produkty dla dcap2
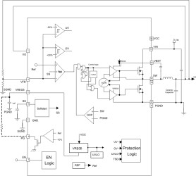
The TPS54325-Q1 is an adaptive on-time D-CAP2 mode synchronous buck converter. The TPS54325-Q1 enables system designers to complete the suite of power bus regulators for various end equipments with a cost effective, low component count, low standby current solution. The main control loop for the TPS54325-Q1 uses the D-CAP2 mode control, which provides a very fast transient response with no external components. The TPS54325-Q1 also has a proprietary circuit that enables the device to adapt to both low equivalent series resistance (ESR) output capacitors, such as POSCAP or SP-CAP, and ultra-low ESR ceramic capacitors. The device operates from a 4.5-V to 18-V VCC input, and from a 2.0-V to 18-V VIN input power supply voltage. The output voltage can be programmed between 0.76 V and 5.5 V. The device also features an adjustable slow-start time and a power good function. The TPS54325-Q1 is available in the 14-pin HTSSOP package, and designed to operate from –40°C to 105°C.
Elecena nie prowadzi sprzedaży elementów elektronicznych, ani w niej nie pośredniczy.
Produkt pochodzi z oferty sklepu Texas Instruments