elecena.pl

4.5 V to 18 V input, 2 A synchronous step-down converter in HSOP and VSON package

Texas Instruments

4.5 V to 18 V input, 2 A synchronous step-down converter in HSOP and VSON package RSS Sample
  • Darmowa próbka
MPN:
TPS54227
Producent:
TEXAS INSTRUMENTS
Dodany do bazy:
Ostatnio widziany:

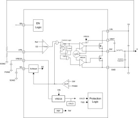
The TPS54227 device is an adaptive ON-time D-CAP2 mode synchronous buck converter. The TPS54227 enables system designers to complete the bus regulators for a suite of various end equipment with a cost-effective, low component count, low standby current solution. The main control loop for the TPS54227 uses the D-CAP2 mode control which provides a fast transient response with no external compensation components. The TPS54227 also has a proprietary circuit that enables the device to adopt to both low equivalent series resistance (ESR) output capacitors, such as POSCAP or SP-CAP, and ultra-low ESR ceramic capacitors. The device operates from 4.5-V to 18-V VIN input. The output voltage can be programmed between 0.76 V and 7 V. The device also features an adjustable soft-start time. The TPS54227 is available in the 8-pin HSOP package and 10-pin VSON, and is designed to operate from –40°C to 85°C.

Elecena nie prowadzi sprzedaży elementów elektronicznych, ani w niej nie pośredniczy.

Produkt pochodzi z oferty sklepu