elecena.pl

2.9V to 6V Input, 3A Synchronous Step-Down Converter with Eco-Mode and Smooth PWM

Texas Instruments

2.9V to 6V Input, 3A Synchronous Step-Down Converter with Eco-Mode and Smooth PWM RSS Sample
  • Darmowa próbka
MPN:
TPS53311
Producent:
TEXAS INSTRUMENTS
Dodany do bazy:
Ostatnio widziany:

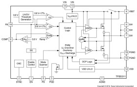
The TPS53311 provides a fully integrated 3-V to 5-V VIN integrated synchronous FET converter solution with 16 total components, in 200 mm2 of PCB area. Due to the low RDS(on) and TI Proprietary SmoothPWM™ skip mode of operation, it enables 95.5% peak efficiency, and over 90% efficiency at loads as light as 100 mA. It requires only two 22-µF ceramic output capacitors for a power-dense, 3-A solution.

The TPS53311 features a 1.1-MHz switching frequency, SKIP mode operation support, prebias start-up, internal soft start, output soft discharge, internal VBST switch, power good, EN/input UVLO, overcurrent, overvoltage, undervoltage, and overtemperature protections and all ceramic output capacitor support. It supports supply voltage from 2.9 V to 3.5 V and conversion voltage from 2.9 V to 6 V, and output voltage is adjustable from 0.6 V to 0.84 V × VIN.

The TPS53311 is available in the 3 mm × 3 mm 16-pin VQFN package (Green RoHs compliant and Pb free) and operates between –40°C and 85°C.

Elecena nie prowadzi sprzedaży elementów elektronicznych, ani w niej nie pośredniczy.

Produkt pochodzi z oferty sklepu