elecena.pl

3.5V to 60V Input, 2.5A Step-Down Converter with Eco-Mode

Texas Instruments

3.5V to 60V Input, 2.5A Step-Down Converter with Eco-Mode RSS Sample
  • Darmowa próbka
MPN:
TPS54260
Producent:
TEXAS INSTRUMENTS
Dodany do bazy:
Ostatnio widziany:

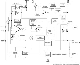
The TPS54260 device is a 60-V, 2.5-A, step-down regulator with an integrated high-side MOSFET. Current mode control provides simple external compensation and flexible component selection. A low-ripple, pulse skip mode reduces the no load, regulated output supply current to 138 µA. Using the enable pin, shutdown supply current is reduced to 1.3 µA, when the enable pin is low.

Undervoltage lockout (UVLO) is internally set at 2.5 V, but can be increased using the enable pin. The output voltage startup ramp is controlled by the slow-start pin that can also be configured for sequencing and tracking. An open-drain powergood signal indicates the output is within 94% to 107% of its nominal voltage.

A wide switching frequency range allows efficiency and external component size to be optimized. Frequency foldback and thermal shutdown protects the part during an overload condition.

The TPS54260 is available in 10-pin thermally enhanced MSOP and 10-pin 3-mm × 3-mm SON PowerPAD packages.

Elecena nie prowadzi sprzedaży elementów elektronicznych, ani w niej nie pośredniczy.

Produkt pochodzi z oferty sklepu