elecena.pl

Automotive 3.6V to 48V, 3A Buck Converter with Low Iq and Voltage Supervisor

Texas Instruments

Automotive 3.6V to 48V, 3A Buck Converter with Low Iq and Voltage Supervisor RSS Sample
  • Darmowa próbka
MPN:
TPS54362-Q1
Producent:
TEXAS INSTRUMENTS
Dodany do bazy:
Ostatnio widziany:

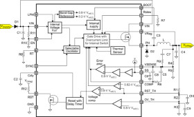
The TPS54362-Q1 device is a step-down switch-mode power supply with a low-power mode and a programmable voltage supervisor. Integrated input voltage-line feed-forward topology improves line transient regulation of the voltage-mode buck regulator. The regulator has a cycle-by-cycle current limit. Pulse-skip mode operation under no load reduces the supply current to 65 µA. Using the enable pin reduces the supply shutdown current to 1 µA.

An open-drain reset signal indicates when the nominal output drops below the threshold set by an external resistor-divider network. A soft-start capacitor controls the output voltage start-up ramp. The device activates an internal undervoltage shutdown when the input supply ramps down to 2.6 V.

Frequency foldback operation protects the device during an overload conditions on the output. The device also has thermal shutdown protection due to excessive power dissipation.

The B-revision has an improved leakage current parameter, and improved discharged function while in disable mode.

Elecena nie prowadzi sprzedaży elementów elektronicznych, ani w niej nie pośredniczy.

Produkt pochodzi z oferty sklepu