elecena.pl

3.5V to 42V Input, 1.5A Step-Down Converter with Eco-Mode

Texas Instruments

3.5V to 42V Input, 1.5A Step-Down Converter with Eco-Mode RSS Sample
  • Darmowa próbka
MPN:
TPS54140
Producent:
TEXAS INSTRUMENTS
Dodany do bazy:
Ostatnio widziany:

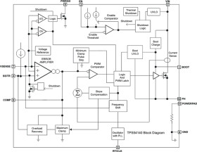
The TPS54140 device is a 42-V, 1.5-A, step-down regulator with an integrated high-side MOSFET. Current mode control provides simple external compensation and flexible component selection. A low-ripple pulse-skip mode reduces the no load, regulated output-supply current to 116 µA. Using the enable pin, the shutdown supply current is reduced to 1.3 µA.

Undervoltage lockout is internally set at 2.5 V, but can be increased using the enable pin. The output-voltage startup ramp is controlled by the slow-start pin that can also be configured for sequencing and tracking. An open-drain power-good signal indicates the output is within 94% to 107% of the nominal voltage.

A wide switching frequency range allows efficiency and external component size to be optimized. Frequency foldback and thermal shutdown protects the device during an overload condition.

The TPS54140 device is available in a 10-pin thermally enhanced MSOP PowerPAD package.

Elecena nie prowadzi sprzedaży elementów elektronicznych, ani w niej nie pośredniczy.

Produkt pochodzi z oferty sklepu