elecena.pl

3.5 to 28V Input, 2A, 300kHz Step-Down Converter with Eco-mode

Texas Instruments

3.5 to 28V Input, 2A, 300kHz Step-Down Converter with Eco-mode RSS Sample
  • Darmowa próbka
MPN:
TPS54233
Producent:
TEXAS INSTRUMENTS
Dodany do bazy:
Ostatnio widziany:

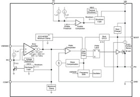
The TPS54233 is a 28 V, 2 A non-synchronous buck converter that integrates a low RDS(on) high side MOSFET. To increase efficiency at light loads, a pulse skipping Eco-mode™ feature is automatically activated. Furthermore, the 1 µA shutdown supply current allows the device to be used in battery powered applications. Current mode control with internal slope compensation simplifies the external compensation calculations and reduces component count while allowing the use of ceramic output capacitors. A resistor divider programs the Hysteresis of the input under-voltage lockout. An overvoltage transient protection circuit limits voltage overshoots during startup and transient conditions. A cycle by cycle current limit scheme, frequency fold back and thermal shutdown protect the device and the load in the event of an overload condition. The TPS54233 is available in an 8-pin SOIC package that has been internally optimized to improve thermal performance.

Elecena nie prowadzi sprzedaży elementów elektronicznych, ani w niej nie pośredniczy.

Produkt pochodzi z oferty sklepu