elecena.pl

3.5 to 28V Input, 2A, 570kHz Step-Down Converter with Eco-mode™

Texas Instruments

3.5 to 28V Input, 2A, 570kHz Step-Down Converter with Eco-mode™ RSS Sample
  • Darmowa próbka
MPN:
TPS54231
Producent:
TEXAS INSTRUMENTS
Dodany do bazy:
Ostatnio widziany:

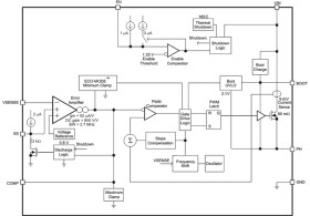
The TPS54231 device is a 2-V, 2-A non-synchronous buck converter that integrates a low RDS(on) high-side MOSFET. To increase efficiency at light loads, a pulse skipping Eco-mode™ feature is automatically activated. Furthermore, the 1-µA shutdown supply current allows the device to be used in battery powered applications. Current mode control with internal slope compensation simplifies the external compensation calculations and reduces component count while allowing the use of ceramic output capacitors. A resistor divider programs the hysteresis of the input undervoltage lockout. An overvoltage transient protection circuit limits voltage overshoots during startup and transient conditions. A cycle-by-cycle current limit scheme, frequency fold back and thermal shutdown protect the device and the load in the event of an overload condition. The TPS54231 device is available in an 8-pin SOIC package that has been internally optimized to improve thermal performance.

Elecena nie prowadzi sprzedaży elementów elektronicznych, ani w niej nie pośredniczy.

Produkt pochodzi z oferty sklepu