elecena.pl

7.5-100V Wide Vin, 300mA Constant On-Time Synchronous Buck Regulator

Texas Instruments

7.5-100V Wide Vin, 300mA Constant On-Time Synchronous Buck Regulator RSS Sample
  • Darmowa próbka
MPN:
LM5018
Producent:
TEXAS INSTRUMENTS
Dodany do bazy:
Ostatnio widziany:

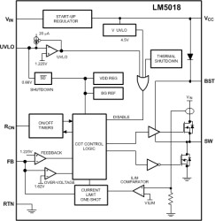
The LM5018 is a 100-V, 300-mA synchronous step-down regulator with integrated high-side and low-side MOSFETs. The constant-on-time (COT) control scheme employed in the LM5018 device requires no loop compensation, provides excellent transient response, and enables very low step-down ratios. The on-time varies inversely with the input voltage resulting in nearly constant frequency over the input voltage range. A high-voltage startup regulator provides bias power for internal operation of the IC and for integrated gate drivers.

A peak current limit circuit protects against overload conditions. The undervoltage lockout (UVLO) circuit allows the input undervoltage threshold and hysteresis to be independently programmed. Other protection features include thermal shutdown and bias supply undervoltage lockout.

The LM5018 device is available in WSON-8 and SO PowerPAD-8 plastic packages.

Elecena nie prowadzi sprzedaży elementów elektronicznych, ani w niej nie pośredniczy.

Produkt pochodzi z oferty sklepu