elecena.pl

3.5-MHz, 1.5-A, 92% efficient boost converter, adjustable input current Limit, ±10% current accuracy

Texas Instruments

3.5-MHz, 1.5-A, 92% efficient boost converter, adjustable input current Limit, ±10% current accuracy RSS Sample
  • Darmowa próbka
MPN:
TPS61251
Producent:
TEXAS INSTRUMENTS
Dodany do bazy:
Ostatnio widziany:

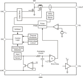
The TPS61251 device provides a power supply solution for products powered by either a three-cell, NiCd or NiMH battery, or a one-cell Li-Ion or Li-polymer battery. The wide input voltage range is ideal to power portable applications like mobile phones, solid state drives (SSD) and wireless modems. The converter is designed to charge large capacitors in the Farad range to support battery back up applications. During capacitor charging, the TPS61251 device is working as a constant current source until VOUT has reached its programmed value. The charge current can be programmed by an external resistor RILIM and provides a ±10% accuracy for the 500-mA average input current limit.

The TPS61251 device in combination with a reservoir capacitor allows the converter to provide high current pules that would exceed the capability of the suppling circuit (PC slot, USB) and keeps the slot power safely within its capabilities. During light loads the device automatically enters an enhanced power save mode (snooze mode), which allows the converter to maintain the required output voltage, while only drawing 2 µA from the battery. This allows maximum efficiency at lowest quiescent currents.

TPS61251 device allows the use of small inductors and input capacitors to achieve a small solution size. During shutdown, the load is completely disconnected from the battery and will not discharge either the battery nor the charged bulk capacitor. The TPS61251 device is available in a 8-pin QFN package measuring 2 × 2 mm (DSG).

Elecena nie prowadzi sprzedaży elementów elektronicznych, ani w niej nie pośredniczy.

Produkt pochodzi z oferty sklepu