elecena.pl

1.5-V to 60-V wide input range, 3-A boost converter with voltage supervisor, AEC-Q100 qualified

Texas Instruments

1.5-V to 60-V wide input range, 3-A boost converter with voltage supervisor, AEC-Q100 qualified RSS Sample
  • Darmowa próbka
MPN:
TPS55332-Q1
Producent:
TEXAS INSTRUMENTS
Dodany do bazy:
Ostatnio widziany:

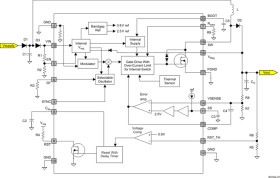
The TPS55332 is a monolithic high-voltage switching regulator with integrated 3-A, 60-V power MOSFET. The device can be configured as a switch mode step-up power supply with voltage supervisor. Once the internal circuits have stabilized with a minimum input supply of 3.6 V, the system can then have an input voltage range from 1.5 V to 40 V, to maintain a fixed boost output voltage. For optimum performance, VIN/Vout ratios should be set such that the minimum required duty cycle pulse > 150 ns. The supervisor circuit monitors the regulated output and indicates when this output voltage has fallen below the set value. The TPS55332 has a switching frequency range from 80 kHz to 2.2 MHz, allowing the use of low profile inductors and low value input and output capacitors. The external loop compensation gives the user the flexibility to optimize the converter response for the appropriate operating conditions. Using the enable pin (EN), the shutdown supply current is reduced to 1 µA. The device has built-in protection features such soft start on enable cycle, pulse-by-pulse current limit, and thermal sensing and shutdown due to excessive power dissipation.

Elecena nie prowadzi sprzedaży elementów elektronicznych, ani w niej nie pośredniczy.

Produkt pochodzi z oferty sklepu