elecena.pl

2.8V to 5.5V, 300mA Buck/Boost Negative Output Voltage Regulator

Texas Instruments

2.8V to 5.5V, 300mA Buck/Boost Negative Output Voltage Regulator RSS Sample
  • Darmowa próbka
MPN:
LMR70503
Producent:
TEXAS INSTRUMENTS
Dodany do bazy:
Ostatnio widziany:

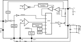
The LMR70503 is a buck-boost converter with adjustable negative output voltage in a tiny 8-bump thin DSBGA package. Its unique control method is designed to provide fast transient response, low output noise, high efficiency, and tight regulation in the smallest possible PCB area. The LMR70503 has built in soft start, peak current limit, minimum switching frequency, and Under Voltage Lock Out (UVLO), with no external compensation required. For ease of use, the Enable pin is referred to the IC ground, instead of the lowest potential of the IC: the negative output voltage.

Elecena nie prowadzi sprzedaży elementów elektronicznych, ani w niej nie pośredniczy.

Produkt pochodzi z oferty sklepu