elecena.pl

110-V active clamp current mode PWM controller with P-channel clamp FET and line OV protection

Texas Instruments

110-V active clamp current mode PWM controller with P-channel clamp FET and line OV protection RSS Sample
  • Darmowa próbka
MPN:
UCC2897A
Producent:
TEXAS INSTRUMENTS
Dodany do bazy:
Ostatnio widziany:

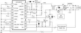
The UCC2897A PWM controller simplifies implementation of the various active clamp or reset and synchronous rectifier switching power topologies.

The UCC2897A is a peak current-mode fixed-frequency high-performance pulse-width modulator. The controller includes the logic and the drive capability for the P-channel auxiliary switch along with a simple method of programming the critical delays for proper active-clamp operation.

Features include an internal programmable slope compensation circuit, precise DMAX limit, and a synchronizable oscillator with an internal-timing capacitor. An accurate line-monitoring function also programs the ON and OFF transitions of the converter with regard to the bulk input voltage, VIN.

The UCC2897A adds a second-level hiccup-mode current-sense threshold, bi-directional synchronization and input-overvoltage protection functionalities. The UCC2897A is offered in 20-pin TSSOP (PW) and 20-pin QFN (RGP) packages.

Elecena nie prowadzi sprzedaży elementów elektronicznych, ani w niej nie pośredniczy.

Produkt pochodzi z oferty sklepu