elecena.pl

40V, 1.5A current mode 1MHz PWM controller , -40C to 125C

Texas Instruments

40V, 1.5A current mode 1MHz PWM controller , -40C to 125C RSS Sample
  • Darmowa próbka
MPN:
UC2856Q
Producent:
TEXAS INSTRUMENTS
Dodany do bazy:
Ostatnio widziany:

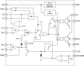
The UC2856 is a high performance version of the popular UC2846 series of current mode controllers, and is intended for both design upgrades and new applications where speed and accuracy are important. All input to output delays have been minimized, and the current sense output is slew rate limited to reduce noise sensitivity. Fast 1.5-A peak output stages have been added to allow rapid switching of power FETs.

A low impedance TTL compatible sync output has been implemented with a 3-state function when used as a sync input.

Internal chip grounding has been improved to minimize internal noise caused when driving large capacitive loads. This, in conjunction with the improved differential current sense amplifier, results in enhanced noise immunity.

Other features include a trimmed oscillator current (8%) for accurate frequency and dead time control; a 1 V, 5% shutdown threshold; and 4 kV minimum ESD protection on all pins.

Elecena nie prowadzi sprzedaży elementów elektronicznych, ani w niej nie pośredniczy.

Produkt pochodzi z oferty sklepu