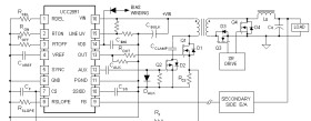
110-V active clamp current mode PWM controller with P-channel clamp FET and 0.75V CS threshold
Texas Instruments
RSS
Sample
- Darmowa próbka
- MPN:
- UCC2891
- Producent:
- TEXAS INSTRUMENTS
- Dodany do bazy:
- Ostatnio widziany:
Sugerowane produkty dla ucc289x
The UCC2891/2/3/4 family of PWM controllers is designed to simplify implementation of the various active clamp/reset switching power topologies.
The UCC289x is a peak current-mode, fixedfrequency, high-performance pulse width modulator. It includes the logic and the drive capability for the auxiliary switch with a simple method of programming the critical delays for proper active clamp operation.
The UCC2891/3 includes a 110-V start-up regulator for initial start-up and to provide keep-alive power during stand-by.
Additional features include an internal programmable slope compensation circuit, precise DMAX limit, and a single resistor programmable synchronizable oscillator. An accurate line monitoring function also programs the converter\x92s ON and OFF transitions with regard to the bulk input voltage. Along with the UCC2897, this UCC289x family allows the power supply designer to eliminate many of the external components, reducing the size and complexity of the design.
Elecena nie prowadzi sprzedaży elementów elektronicznych, ani w niej nie pośredniczy.
Produkt pochodzi z oferty sklepu Texas Instruments