elecena.pl

Automotive 8.3V to 15V, 1A push-pull current mode PWM controller

Texas Instruments

Automotive 8.3V to 15V, 1A push-pull current mode PWM controller RSS Sample
  • Darmowa próbka
MPN:
UCC2808A-1Q1
Producent:
TEXAS INSTRUMENTS
Dodany do bazy:
Ostatnio widziany:

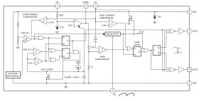
The UCC2808A-xQ1 is a family of BiCMOS push-pull pulse-width modulators that are high-speed and low-power. The UCC2808A-xQ1 contains all of the control and drive circuitry required for off-line or DC-to-DC fixed frequency current-mode switching power supplies with a minimal external part count.

The UCC2808A-xQ1 dual output drive stages are arranged in a push-pull configuration. Both outputs switch at half the oscillator frequency using a toggle flip-flop. The dead time between the two outputs is typically 60ns to 200ns, depending on the values of the timing capacitor and resistors, thus limiting each output stage duty cycle to less than 50%.

The UCC2808A-xQ1 family offers a variety of package options and choice of undervoltage lockout levels. The family has UVLO thresholds and hysteresis options for off-line and battery powered systems. Thresholds are shown in the orderable information table.

The UCC2808A-xQ1 is an enhanced version of the UCC2808 family. The significant difference is that the A versions feature an internal discharge transistor from the CS pin to ground, which is activated each clock cycle during the oscillator dead time. The feature discharges any filter capacitance on the CS pin during each cycle and helps minimize filter capacitor values and current sense delay.

Elecena nie prowadzi sprzedaży elementów elektronicznych, ani w niej nie pośredniczy.

Produkt pochodzi z oferty sklepu