elecena.pl

Single ended economy high speed PWM controller

Texas Instruments

Single ended economy high speed PWM controller RSS Sample
  • Darmowa próbka
MPN:
UC28023
Producent:
TEXAS INSTRUMENTS
Dodany do bazy:
Ostatnio widziany:

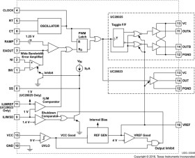
The UC28023 and UC28025 are fixed-frequency PWM controllers optimized for high-frequency switched-mode power-supply applications. The UC28023 is a single output PWM for single-ended topologies while the UC28025 offers dual alternating outputs for double-ended and full bridge topologies.

Targeted for cost-effective solutions with minimal external components. UC2802x devices include an oscillator, a temperature compensated reference, a wide bandwidth error amplifier, a high-speed current-sense comparator, and high-current, active-high, totem-pole outputs to directly drive external MOSFETs.

Protection circuitry includes a current limit comparator with a 1-V threshold, a TTL compatible shutdown port, and a soft-start pin which doubles as a maximum duty-cycle clamp. The logic is fully latched to provide jitter-free operation and prohibit multiple pulses at an output. An undervoltage lockout section with 800 mV of hysteresis assures low start-up current. During undervoltage lockout, the outputs are high impedance. Propagation delays through the comparators and logic circuitry have been minimized while maximizing bandwidth and slew rate of the error amplifier.

Devices are available in the industrial temperature range of –40°C to 105°C. Package offerings are 16-pin SOIC (DW), or 16-pin PDIP (N) packages.

Elecena nie prowadzi sprzedaży elementów elektronicznych, ani w niej nie pośredniczy.

Produkt pochodzi z oferty sklepu