Current Mode PWM Controller
Texas Instruments
RSS
Sample
- Darmowa próbka
- MPN:
- UC1843
- Producent:
- TEXAS INSTRUMENTS
- Dodany do bazy:
- Ostatnio widziany:
Sugerowane produkty dla uc184
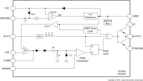
The UCx84x series of control integrated circuits provide the features that are necessary to implement off-line or DC-to-DC fixed-frequency current-mode control schemes, with a minimum number of external components. The internally implemented circuits include an undervoltage lockout (UVLO), featuring a start-up current of less than 1mA, and a precision reference trimmed for accuracy at the error amplifier input. Other internal circuits include logic to provide latched operation, a pulse-width modulation (PWM) comparator that also provides current-limit control, and a totem-pole output stage that is designed to source or sink high-peak current. The output stage, designed for driving N-channel MOSFETs, is low when the output stage is in the off state.
The UCx84x family offers a variety of package options, temperature range options, choice of maximum duty cycle, and choice of turnon and turnoff thresholds and hysteresis ranges. Devices with higher turnon or turnoff hysteresis are good choices for off-line power supplies, while the devices with a narrower hysteresis range are designed for DC-DC applications. The UC184x devices are specified for operation from –55°C to 125°C, the UC284x series is specified for operation from –40°C to 85°C, and the UC384x series is specified for operation from 0°C to 70°C.
Elecena nie prowadzi sprzedaży elementów elektronicznych, ani w niej nie pośredniczy.
Produkt pochodzi z oferty sklepu Texas Instruments