30V, 1.5A double ended 1MHz PWM controller with 9.2V/8.4V UVLO and 80% duty cycle , -25C to 85C
Texas Instruments
RSS
Sample
- Darmowa próbka
- MPN:
- UC2823
- Producent:
- TEXAS INSTRUMENTS
- Dodany do bazy:
- Ostatnio widziany:
Sugerowane produkty dla uc1823
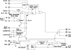
The UC1823 family of PWM control ICs is optimized for high frequency switched mode power supply applications. Particular care was given to minimizing propagation delays through the comparators and logic circuitry while maximizing bandwidth and slew rate of the error amplifier. This controller is designed for use in either current-mode or voltage-mode systems with the capability for input voltage feed-forward.
Protection circuitry includes a current limit comparator, a TTL compatible shutdown port, and a soft start pin which will double as a maximum duty cycle clamp. The logic is fully latched to provide jitter free operation and prohibit multiple pulses at the output. An under-voltage lockout section with 800mV of hysteresis assures low start up current. During under-voltage lockout, the output is high impedance. The current limit reference (pin 11) is a DC input voltage to the current limit comparator. Consult specifications for details.
These devices feature a totem pole output designed to source and sink high peak currents from capacitive loads, such as the gate of a power MOSFET. The on state is defined as a high level.
Elecena nie prowadzi sprzedaży elementów elektronicznych, ani w niej nie pośredniczy.
Produkt pochodzi z oferty sklepu Texas Instruments