elecena.pl

32-V, 1-A , 0.5MHz off-line PWM controller , -20C to 85C

Texas Instruments

32-V, 1-A , 0.5MHz off-line PWM controller , -20C to 85C RSS Sample
  • Darmowa próbka
MPN:
UC2841
Producent:
TEXAS INSTRUMENTS
Dodany do bazy:
Ostatnio widziany:

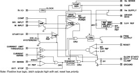
The UC1841 family of PWM controllers has been designed to increase the level of versatility while retaining all of the performance features of the earlier UC1840 devices. While still optimized for highly-efficient boot-strapped primary-side operation in forward or flyback power converters, the UC1841 is equally adept in implementing both low and high voltage input DC to DC converters. Important performance features include a low-current starting circuit, linear feed-forward for constant volt-second operation, and compatibility with either voltage or current mode topologies.

In addition to start-up and normal regulating PWM functions, these devices include built in protection from over-voltage, under-voltage, and over-current fault conditions with the option for either latch-off or automatic restart.

While pin compatible with the UC1840 in all respects except that the polarity of the External Stop has been reversed, the UC1841 offers the following improvements:

1. Fault latch reset is accomplished with slow start discharge rather than recycling the input voltage to the chip.

2. The External Stop input can be used for a fault delay to resist shutdown from short duration transients.

3. The duty-cycle clamping function has been characterized and specified.

The UC1841 is characterized for -55°C to +125°C operation while the UC2841 and UC3841 are designed for -25°C to +85°C and 0°to +70°C, respectively.

Elecena nie prowadzi sprzedaży elementów elektronicznych, ani w niej nie pośredniczy.

Produkt pochodzi z oferty sklepu