elecena.pl

Buck voltage Fed push-pull PWM controller, -40°C to 84°C

Texas Instruments

Buck voltage Fed push-pull PWM controller, -40°C to 84°C RSS Sample
  • Darmowa próbka
MPN:
UC2827-2
Producent:
TEXAS INSTRUMENTS
Dodany do bazy:
Ostatnio widziany:

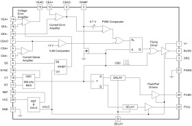
The UC3827 family of controller devices provides an integrated control solution for cascaded buck and push-pull converters. These converters are known as current fed or voltage fed push-pull converters and are ideally suited for multiple output and/or high voltage output applications. In both current fed and voltage fed modes, the push-pull switches are driven at 50% nominal duty cycles and at one half the switching frequency of the buck stage. In the current fed mode, the two switches are driven with a specified over-lap period to prevent ringing and voltage stress on the devices. In the voltage fed mode, the two switches are driven with a specified gap time between the switches to prevent shorting the transformer across the energy storage capacitor and to prohibit excessive currents flowing through the devices.

The converter's output voltage is regulated by pulse width modulation of the buck switch. The UC3827 contains complete protection and PWM control functions for the buck converter. Easy control of the floating switch is accomplished by the floating drive circuitry. The gate drive waveform is level shifted to support an input voltage up to 72 VDC.

The UC3827 can be set up in traditional voltage mode control using input voltage feedforward technique or in current mode control. Using current mode control prevents potential core saturation of the push-pull transformer due to mismatches in timing and in component tolerances. With average current mode control, precise control of the inductor current feeding the push-pull stage is possible without the noise sensitivity associated with peak current mode control. The UC3827 average current mode loop can also be connected in parallel with the voltage regulation loop to assist only in fault conditions.

Other valuable features of the UC3827 include bidirectional synchronization capability, user programmable overlap time (UC3827-1), user programmable gap time (UC3827-2), a high bandwidth differential current sense amplifier, and soft start circuitry.

Elecena nie prowadzi sprzedaży elementów elektronicznych, ani w niej nie pośredniczy.

Produkt pochodzi z oferty sklepu