elecena.pl

15V voltage mode 4MHz PWM controller with 8.8V/8.0V UVLO , -40C to 85C

Texas Instruments

15V voltage mode 4MHz PWM controller with 8.8V/8.0V UVLO , -40C to 85C RSS Sample
  • Darmowa próbka
MPN:
UCC25705
Producent:
TEXAS INSTRUMENTS
Dodany do bazy:
Ostatnio widziany:

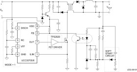
The UCC35705 and UCC35706 devices are 8-pin voltage mode primary side controllers with fast over-current protection. These devices are used as core high-speed building blocks in high performance isolated and non-isolated power converters.

UCC35705/UCC35706 devices feature a high speed oscillator with integrated feed-forward compensation for improved converter performance. A typical current sense to output delay time of 25 ns provides fast response to overload conditions. The IC also provides an accurate programmable maximum duty cycle clamp for increased protection which can also be disabled for the oscillator to run at maximum possible duty cycle.

Two UVLO options are offered. The UCC35705 with lower turn-on voltage is intended for dc-to-dc converters while the higher turn-on voltage and the wider UVLO range of the UCC35706 is better suited for offline applications.

The UCC35705/UCC35706 family is offered in 8-pin MSOP (DGK), SOIC (D) and PDIP (P) packages.

Elecena nie prowadzi sprzedaży elementów elektronicznych, ani w niej nie pośredniczy.

Produkt pochodzi z oferty sklepu