15V VCC, 1A Driver single ended 700KHz voltage mode PWM controller with 13V/9V UVLO, 0C to 70C
Texas Instruments
RSS
Sample
- Darmowa próbka
- MPN:
- UCC35701
- Producent:
- TEXAS INSTRUMENTS
- Dodany do bazy:
- Ostatnio widziany:
Sugerowane produkty dla ucc15701
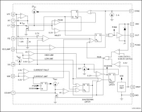
The UCC35701/UCC35702 family of pulse width modulators is intended for isolated switching power supplies using primary side control. They can be used for both off-line applications and DC/DC converter designs such as in a distributed power system architecture or as a telecom power source.
The devices feature low startup current, allowing for efficient off-line starting, yet have sufficient output drive to switch power MOSFETs in excess of 500kHz.
Voltage feed forward compensation is operational over a 5:1 input range and provides fast and accurate response to input voltage changes over a 4:1 range. An accurate volt-second clamp and maximum duty cycle limit are also featured.
Fault protection is provided by pulse by pulse current limiting as well as the ability to latch off after a programmable number of repetitive faults has occurred.
Two UVLO options are offered. UCC35701 family has turn-on and turn-off thresholds of 13V/9V and UCC35702 family has thresholds of 9.6V/8.8V.
The UCC35701/2 and the UCC25701/2 are offered in the 14 pin SOIC (D), 14 pin PDIP (N) or in 14 pin TSSOP (PW) packages. The UCC15701/2 is offered in the 14 pin CDIP (J) package.
Elecena nie prowadzi sprzedaży elementów elektronicznych, ani w niej nie pośredniczy.
Produkt pochodzi z oferty sklepu Texas Instruments