elecena.pl

Radiation-tolerant QMLV, enhanced 30-V input, 1-A 500-kHz PWM controller, 100% duty cycle

Texas Instruments

Radiation-tolerant QMLV, enhanced 30-V input, 1-A 500-kHz PWM controller, 100% duty cycle RSS Sample
  • Darmowa próbka
MPN:
UC1843A-SP
Producent:
TEXAS INSTRUMENTS
Dodany do bazy:
Ostatnio widziany:

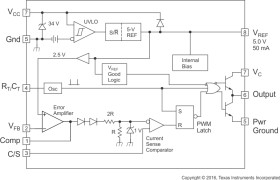
The UC1843A-SP control IC is a radiation hardened pin-for-pin compatible version of the UC184x family. Providing the necessary characteristics to control current-mode switched-mode power supplies, this device has improved features. Start-up current is specified to be less than 0.5 mA and oscillator discharge is trimmed to 8.3 mA. During UVLO, the output stage can sink at least 10 mA at less than 1.2 V for VCC over 5 V.

The Device Comparison Table shows the difference between members of this family. Reference the individual product data sheets for ordering the radiation-improved version if available.

Elecena nie prowadzi sprzedaży elementów elektronicznych, ani w niej nie pośredniczy.

Produkt pochodzi z oferty sklepu