elecena.pl

Automotive 8V to 15V, up to 4MHz voltage mode PWM controller

Texas Instruments

Automotive 8V to 15V, up to 4MHz voltage mode PWM controller RSS Sample
  • Darmowa próbka
MPN:
UCC25706-Q1
Producent:
TEXAS INSTRUMENTS
Dodany do bazy:
Ostatnio widziany:

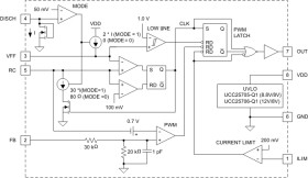
The UCC25705-Q1 and UCC25706-Q1 devices are 8-pin voltage mode primary side controllers with fast over-current protection. These devices are used as core high-speed building blocks in high performance isolated and non-isolated power converters.

UCC25705-Q1/UCC25706-Q1 devices feature a high speed oscillator with integrated feed-forward compensation for improved converter performance. A typical current sense to output delay time of 25 ns provides fast response to overload conditions. The IC also provides an accurate programmable maximum duty cycle clamp for increased protection which can also be disabled for the oscillator to run at maximum possible duty cycle.

Two UVLO options are offered. The UCC25705-Q1 with lower turn-on voltage is intended for dc-to-dc converters while the higher turn-on voltage and the wider UVLO range of the UCC25706-Q1 is better suited for offline applications.

The UCC2570x-Q1 family is offered in an 8-pin SOIC (D) package.

Elecena nie prowadzi sprzedaży elementów elektronicznych, ani w niej nie pośredniczy.

Produkt pochodzi z oferty sklepu