elecena.pl

4-A/4-A single-channel gate driver with 5-V UVLO, enable, and CMOS input

Texas Instruments

4-A/4-A single-channel gate driver with 5-V UVLO, enable, and CMOS input RSS Sample
  • Darmowa próbka
MPN:
UCC27519
Producent:
TEXAS INSTRUMENTS
Dodany do bazy:
Ostatnio widziany:

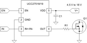
The UCC27518 and UCC27519 single-channel, high-speed, low-side gate driver device can effectively drive MOSFET and IGBT power switches. Using a design that inherently minimizes shoot-through current, UCC27518 and UCC27519 can source and sink high, peak-current pulses into capacitive loads offering rail-to-rail drive capability and extremely small propagation delay typically 17 ns.

The UCC27518 and UCC27519 provide 4-A source, 4-A sink (symmetrical drive) peak-drive current capability at VDD = 12 V.

The UCC27518 and UCC27519 are designed to operate over a wide VDD range of 4.5 V to 18 V and a wide temperature range of –40°C to 140°C. Internal under voltage lockout (UVLO) circuitry on the VDD pin holds output low outside VDD operating range. The capability to operate at low voltage levels such as below 5 V, along with best-in-class switching characteristics, is especially suited for driving emerging wide band-gap power switching devices such as GaN power semiconductor devices.

The input pin threshold of the UCC27518 and UCC27519 are based on CMOS logic where the threshold voltage is a function of the VDD supply voltage. Typically Input High Threshold (VIN-H) is 55% VDD and Input Low Threshold (VIN-L) is 39% VDD. Wide hysteresis (16% VDD typically) between the high and low thresholds offers excellent noise immunity and lets users introduce delays using RC circuits between the input PWM signal and the INx pin of the device.

The UCC27518 and UCC27519 also feature a floatable enable function on the EN pin. The EN pin can be left in a no connect condition, which allows pin-to-pin compatibility between the UCC27518, UCC27519 and the TPS2828, TPS2829, respectively. The thresholds of the EN pin is a fixed voltage threshold and does not vary based on VDD pin bias voltage. Typically, the Enable High Threshold (VEN-H) is 2.1 V and Enable Low Threshold (VEN-L) is 1.25 V.

Elecena nie prowadzi sprzedaży elementów elektronicznych, ani w niej nie pośredniczy.

Produkt pochodzi z oferty sklepu