elecena.pl

5-A/5-A dual-channel gate driver with 5-V UVLO, enable, and 1-ns delay Matching

Texas Instruments

5-A/5-A dual-channel gate driver with 5-V UVLO, enable, and 1-ns delay Matching RSS Sample
  • Darmowa próbka
MPN:
UCC27524
Producent:
TEXAS INSTRUMENTS
Dodany do bazy:
Ostatnio widziany:

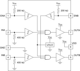
The UCC27524 device is a dual-channel, high-speed, low-side, gate-driver device capable of effectively driving MOSFET and IGBT power switches. The UCC27524 adds the ability to handle –5V directly at the input pins for increased robustness. The UCC27524 is a dual non-inverting driver. Using a design that inherently minimizes shoot-through current, the UCC27524 is capable of delivering high-peak current pulses of up to 5A source and 5A sink into capacitive loads along with rail-to-rail drive capability and extremely small propagation delay typically 17ns. In addition, the drivers feature matched internal propagation delays between the two channels which are very well suited for applications requiring dual-gate drives with critical timing, such as synchronous rectifiers. This also enables connecting two channels in parallel to effectively increase current-drive capability or driving two switches in parallel with a single input signal. The input pin thresholds are based on TTL and CMOS compatible low-voltage logic, which is fixed and independent of the VDD supply voltage. Wide hysteresis between the high and low thresholds offers excellent noise immunity.

For safety purpose, internal pull-up and pull-down resistors on the input pins of the UCC27524 ensure that outputs are held LOW when input pins are in floating condition. UCC27524 features Enable pins (ENA and ENB) to have better control of the operation of the driver applications. The pins are internally pulled up to VDD for active-high logic and are left open for standard operation.

UCC27524 family of devices are available in SOIC-8 (D), VSSOP-8 with exposed pad (DGN) packages and 3mm × 3mm WSON-8 with exposed pad (DSD) packages package.

Elecena nie prowadzi sprzedaży elementów elektronicznych, ani w niej nie pośredniczy.

Produkt pochodzi z oferty sklepu