elecena.pl

3-A, 120-V half bridge gate driver with 8-V UVLO and negative voltage handling

Texas Instruments

3-A, 120-V half bridge gate driver with 8-V UVLO and negative voltage handling RSS Sample
  • Darmowa próbka
MPN:
UCC27201A
Producent:
TEXAS INSTRUMENTS
Dodany do bazy:
Ostatnio widziany:

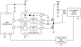
The UCC2720xA family of high-frequency N-channel MOSFET drivers include a 120V bootstrap diode and high-side/low-side driver with independent inputs for maximum control flexibility. This allows for N-channel MOSFET control in half-bridge, full-bridge, two-switch forward and active clamp forward converters. The low-side and the high-side gate drivers are independently controlled and matched to 1ns between the turn-on and turn-off of each other. In order to improve performance in noisy power supply environments the UCC2720xA has an enhanced ESD input structure and also has the ability to withstand a maximum of –18V on its HS pin.

An on-chip bootstrap diode eliminates the external discrete diodes. Under-voltage lockout is provided for both the high-side and the low-side drivers forcing the outputs low if the drive voltage is below the specified threshold.

Two versions of the UCC2720xA are offered. The UCC27200A has high-noise immune CMOS input thresholds while the UCC27201A has TTL-compatible thresholds.

Elecena nie prowadzi sprzedaży elementów elektronicznych, ani w niej nie pośredniczy.

Produkt pochodzi z oferty sklepu