Digital Synchronous Buck Power Driver
Texas Instruments
RSS
Sample
- Darmowa próbka
- MPN:
- UCD74106
- Producent:
- TEXAS INSTRUMENTS
- Dodany do bazy:
- Ostatnio widziany:
Sugerowane produkty dla ucd74106
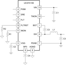
The UCD74106 is a complete power system ready to drive a buck power supply (). High-side MOSFETs, low-side MOSFETs, drivers, current sensing circuitry and necessary protection functions are all integrated into one monolithic solution to facilitate minimum size and maximum efficiency. Driver circuits provide high charge and discharge current for the high-side NMOS switch and the low-side NMOS synchronous rectifier in a synchronous buck circuit. The MOSFET gates are driven to 6.25 V by an internally regulated VGG supply. The internal VGG regulator can be disabled to permit the user to supply an independent gate drive voltage. This flexibility allows a wide power conversion input voltage range of 2.2 V to 18 V. Internal Under Voltage Lockout (UVLO) logic insures VGG is good before allowing chip operation.
A drive logic block allows operation in one of two modes. In synchronous mode, the logic block uses the PWM signal to control both the high-side and low-side gate drive signals. Dead time is optimized to prevent cross conduction. The synchronous rectifier enable (SRE) pin controls whether or not the low-side FET is turned on when the PWM signal is low.
Elecena nie prowadzi sprzedaży elementów elektronicznych, ani w niej nie pośredniczy.
Produkt pochodzi z oferty sklepu Texas Instruments