elecena.pl

Digital Control Compatible Single Low-Side +/- 4Amp MOSFET Driver with Current Sense

Texas Instruments

Digital Control Compatible Single Low-Side +/- 4Amp MOSFET Driver with Current Sense RSS Sample
  • Darmowa próbka
MPN:
UCD7100
Producent:
TEXAS INSTRUMENTS
Dodany do bazy:
Ostatnio widziany:

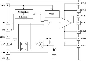
The UCD7100 device is part of the UCD7K family of digital control compatible drivers for applications that use digital control technology that requires fast local peak current limit protection.

The UCD7100 is a low-side ±4-A high-current MOSFET gate driver. It allows the digital power controllers such as UCD9110 or UCD9501 to interface to the power stage in single ended topologies. It provides a cycle-by-cycle current limit function with programmable threshold and a digital output current limit flag which can be monitored by the host controller. With a fast 25-ns cycle-by-cycle current limit protection, the driver can turn off the power stage in the unlikely event that the digital system can not respond to a failure situation in time.

Elecena nie prowadzi sprzedaży elementów elektronicznych, ani w niej nie pośredniczy.

Produkt pochodzi z oferty sklepu