elecena.pl

Digital Control Compatible Dual Low Side +/- 4A MOSFET Driver with Single Common Current Sense

Texas Instruments

Digital Control Compatible Dual Low Side +/- 4A MOSFET Driver with Single Common Current Sense RSS Sample
  • Darmowa próbka
MPN:
UCD7201
Producent:
TEXAS INSTRUMENTS
Dodany do bazy:
Ostatnio widziany:

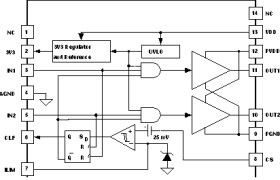
The UCD7201 is a member of the UCD7K family of digital control compatible drivers for applications utilizing digital control techniques or applications requiring fast local peak current limit protection.

The UCD7201 includes dual low-side ±4-A high- current MOSFET gate drivers. It allows the digital power controllers such as UCD9110 or UCD9501 to interface to the power stage in double ended topologies. It provides a cycle-by-cycle current limit function for both driver channels, a programmable threshold and a digital output current limit flag which can be monitored by the host controller. With a fast cycle-by-cycle current limit protection, the driver can turn off the power stage in the event of an overcurrent condition.

Elecena nie prowadzi sprzedaży elementów elektronicznych, ani w niej nie pośredniczy.

Produkt pochodzi z oferty sklepu