elecena.pl

WLED driver for notebooks with PWM interface and Auto Phase Shift function

Texas Instruments

WLED driver for notebooks with PWM interface and Auto Phase Shift function RSS Sample
  • Darmowa próbka
MPN:
TPS61187
Producent:
TEXAS INSTRUMENTS
Dodany do bazy:
Ostatnio widziany:

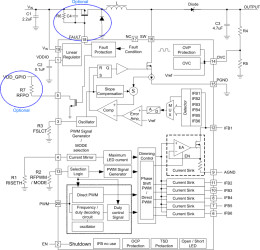
The TPS61187 device provides a highly integrated white-light-emitting-diode (WLED) driver solution for notebook LCD backlight. This device has a built-in high efficiency boost regulator with integrated 2-A, 40-V power MOSFET. The six current sink regulators provide high precision current regulation and matching. In total, the device can support up to 60 WLEDs. In addition, the boost output automatically adjusts its voltage to the WLED forward voltage to optimize efficiency.

The TPS61187 supports the automatic phase-shift-dimming method and direct-PWM-dimming method. During phase-shift-PWM dimming, the WLED current is turned on and turned off at the duty cycle controlled by the input PWM signal, and each channel is shifted according to the frequency determined by an integrated pulse-width-modulation (PWM) signal. The frequency of this signal is resistor programmable, while the duty cycle is controlled directly from an external PWM signal input to the PWM pin. During direct PWM dimming, the WLED current is turned on and/or turned off synchronized with the input PWM signal.

For all available packages, see the orderable addendum at the end of the data sheet.

Elecena nie prowadzi sprzedaży elementów elektronicznych, ani w niej nie pośredniczy.

Produkt pochodzi z oferty sklepu