elecena.pl

White LED driver for LCD Monitors backlighting

Texas Instruments

White LED driver for LCD Monitors backlighting RSS Sample
  • Darmowa próbka
MPN:
TPS61199
Producent:
TEXAS INSTRUMENTS
Dodany do bazy:
Ostatnio widziany:

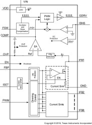
The TPS61199 provides highly integrated solutions for large size LCD backlighting. This device integrates a current-mode boost controller and eight current sinks for driving up to eight LED strings with multiple LEDs in series. Each string has an independent current regulator with current matching between strings reaching 3% regulation accuracy. The device automatically adjusts the output voltage of the boost converter to provide only the voltage required by the LED string with the largest forward voltage drop plus the minimum required voltage at the IFBx pin of that string, thereby optimizing efficiency of the driver.

The TPS61199 provides PWM brightness dimming with an external PWM signal. The signal of the PWM maximum frequency can be as high as 22 kHz. Dimming ratios up to 5000:1 can be achieved with a 200-Hz PWM signal. The TPS61199 integrates overcurrent protection for the switch FET, soft start-up, LED short protection, LED open protection, and overtemperature shutdown protection. The TPS61199 device is available in 20-pin SO and HTSSOP packages.

For all available packages, see the orderable addendum at the end of the data sheet.

Elecena nie prowadzi sprzedaży elementów elektronicznych, ani w niej nie pośredniczy.

Produkt pochodzi z oferty sklepu