elecena.pl

1.2A high power white LED driver with I2C compatible interface, DSBGA package

Texas Instruments

1.2A high power white LED driver with I2C compatible interface, DSBGA package RSS Sample
  • Darmowa próbka
MPN:
TPS61052
Producent:
TEXAS INSTRUMENTS
Dodany do bazy:
Ostatnio widziany:

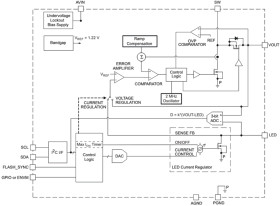
The TPS6105x device is based on a high-frequency synchronous-boost topology with constant current sink to drive single white LEDs. The device uses an inductive fixed-frequency PWM control scheme using small external components, minimizing input ripple current.

The 2-MHz switching frequency allows the use of small and low profile 2.2-µH inductors. To optimize overall efficiency, the device operates with only a 250-mV LED feedback voltage.

The TPS6105x device not only operates as a regulated current source, but also as a standard voltage-boost regulator. This additional operating mode can be useful to supply other high-power devices in the system, such as a hands-free audio power amplifier, or any other component requiring a supply voltage higher than the battery voltage (refer to TPS61052).

For highest flexibility, the LED current or the desired output voltage can be programmed through an I2C compatible interface. To simplify flash synchronization with the camera module, the device offers a trigger pin (FLASHSYNC) for fast LED turnon time.

When the TPS6105x is not in use, it can be put into shutdown mode through the I2C-compatible interface, reducing the input current to 0.3 µA (typical). During shutdown, the LED pin is high impedance to avoid leakage current through the LED.

Elecena nie prowadzi sprzedaży elementów elektronicznych, ani w niej nie pośredniczy.

Produkt pochodzi z oferty sklepu