elecena.pl

Split-Rail Converter, Single-Inductor, Multiple-Output (SIMO) Regulator

Texas Instruments

Split-Rail Converter, Single-Inductor, Multiple-Output (SIMO) Regulator RSS Sample
  • Darmowa próbka
MPN:
TPS65135
Producent:
TEXAS INSTRUMENTS
Dodany do bazy:
Ostatnio widziany:

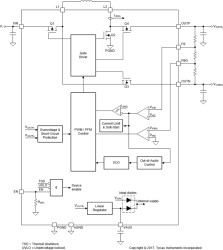
The TPS65135 device is a high-efficiency split-rail power supply. Thanks to its single-inductor, multiple-output (SIMO) topology, the converter uses very few external components. The device operates with a buck-boost topology and generates positive and negative output voltages above or below the input supply voltage. The SIMO topology achieves excellent line and load regulation, which is necessary, for example, to avoid disturbance of a mobile phone display as a result of input voltage variations that occur during transmit periods in mobile communication systems. The device can also be used as a general-purpose split-rail supply as long as the output current mismatch between the rails is less than 50%.

Elecena nie prowadzi sprzedaży elementów elektronicznych, ani w niej nie pośredniczy.

Produkt pochodzi z oferty sklepu