elecena.pl

High-Current Step-Down DC/DC Converter with MIPI® RF Front-End Interface

Texas Instruments

High-Current Step-Down DC/DC Converter with MIPI® RF Front-End Interface RSS Sample
  • Darmowa próbka
MPN:
LM3263
Producent:
TEXAS INSTRUMENTS
Dodany do bazy:
Ostatnio widziany:

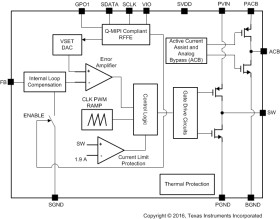
The LM3263 is a DC-DC converter optimized for powering multi-mode multi-band RF power amplifiers (PAs) from a single lithium-ion cell. The LM3263 steps down an input voltage from 2.7 V to 5.5 V to a dynamically adjustable output voltage of 0.4 V to 3.6 V. The output voltage is externally programmed through the RFFE Digital Control Interface and is set to ensure efficient operation at all power levels of the RF PA.

When operating in pulse width modulated (PWM) mode, the LM3263 produces a small and predictable amount of output voltage ripple thus meeting the power and stringent spectral-compliance needs of RF PAs with minimal filtering and minimal excess headroom. When operating in PFM mode, the LM3263 enables the lowest current consumption across PA output power level settings and therefore maximizes system efficiency.

The LM3263 has a unique ctive urrent assist and analog ypass (ACB) feature to minimize inductor size without any loss of output regulation for the entire battery voltage and RF output power range, until dropout. ACB provides a parallel current path, when needed, to limit the maximum inductor current to 1.45 A (typical) while still driving a 2.5-A load. The ACB feature also enables operation with minimal dropout voltage.

For all available packages, see the orderable addendum at the end of the data sheet.

Elecena nie prowadzi sprzedaży elementów elektronicznych, ani w niej nie pośredniczy.

Produkt pochodzi z oferty sklepu