elecena.pl

Dual, Ultra low power 0.25mA, RRO, fully differential amplifier

Texas Instruments

Dual, Ultra low power 0.25mA, RRO, fully differential amplifier RSS Sample
  • Darmowa próbka
MPN:
THS4532
Producent:
TEXAS INSTRUMENTS
Dodany do bazy:
Ostatnio widziany:

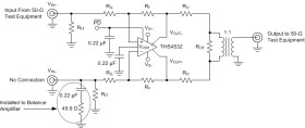
The THS4532 is a low-power, fully-differential amplifier with input common-mode range below the negative rail and rail-to-rail output. The device is designed for low-power data acquisition systems and high density applications where power consumption and dissipation is critical.

The device features accurate output common-mode control that allows for dc coupling when driving analog-to-digital converters (ADCs). This control, coupled with the input common-mode range below the negative rail and rail-to-rail output, allows for easy interface from single-ended ground-referenced signal sources to successive-approximation registers (SARs), and delta-sigma (ΔΣ) ADCs using only single-supply 2.5-V to 5-V power. The THS4532 is also a valuable tool for general-purpose, low-power differential signal conditioning applications.

The device is characterized for operation over the extended industrial temperature range from –40°C to 125°C. The following package options are available:

Elecena nie prowadzi sprzedaży elementów elektronicznych, ani w niej nie pośredniczy.

Produkt pochodzi z oferty sklepu