elecena.pl

14 V, 25 A synchronous buck power stage with output current monitoring

Texas Instruments

14 V, 25 A synchronous buck power stage with output current monitoring RSS Sample
  • Darmowa próbka
MPN:
UCD74120
Producent:
TEXAS INSTRUMENTS
Dodany do bazy:
Ostatnio widziany:

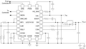
UCD74120 is a multi-chip module integrating a driver device and two NexFET power MOSFETs into a thermally enhanced compact, 5 mm × 7 mm, QFN package. A 25-A output current capability makes the device suitable for powering DSP and ASIC. The device is designed to complement digital or analog PWM controllers. The PWM input of the driver device is 3-state compatible. Two driver circuits provide high charge and discharge current for the high-side N-channel FET switch and the low-side N-channel FET synchronous rectifier in a synchronous buck converter.

Output current is measured and monitored by a precision current sensing amplifier that processes the voltage present across an external current sense element. The amplified signal is available for use by the PWM controller on the IMON pin. On-board comparators monitor the voltage across the high-side switch and the voltage across the external current sense element to safeguard the power stage from sudden high-current loads. Blanking delay is set for the high-side comparator by a single resistor in order to avoid false reports coincident with switching edge noise. In the even of a high-side fault or an overcurrent fault, the high-side FET is turned off and the fault flag (FLT) is asserted to alert the PWM controller.

Elecena nie prowadzi sprzedaży elementów elektronicznych, ani w niej nie pośredniczy.

Produkt pochodzi z oferty sklepu