elecena.pl

12-V, 1.8-A, H-bridge driver with independent half-bridge control

Texas Instruments

12-V, 1.8-A, H-bridge driver with independent half-bridge control RSS Sample
  • Darmowa próbka
MPN:
DRV8839
Producent:
TEXAS INSTRUMENTS
Dodany do bazy:
Ostatnio widziany:

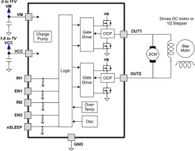
The DRV8839 provides a versatile power driver solution for cameras, consumer products, toys, and other low-voltage or battery-powered applications. The device has two independent ½-H-bridge drivers and can drive one DC motor or one winding of a stepper motor, as well as other devices like solenoids. The output stages use N-channel power MOSFETs configured as ½-H-bridges. An internal charge pump generates needed gate-drive voltages.

The DRV8839 can supply up to 1.8-A of output current. It operates on a motor power supply voltage from 0 V to 11 V and a device power supply voltage of 1.8 V to 7 V.

The DRV8839 has independent input and enable pins for each ½-H-bridge which allow independent control of each output.

Internal shutdown functions are provided for overcurrent protection, short-circuit protection, undervoltage lockout, and overtemperature.

The DRV8839 is packaged in a 12-pin, 2.00-mm × 3.00-mm WSON package (Eco-friendly: RoHS and no Sb/Br).

For all available packages, see the Orderable Addendum at the end of the data sheet.

Elecena nie prowadzi sprzedaży elementów elektronicznych, ani w niej nie pośredniczy.

Produkt pochodzi z oferty sklepu