elecena.pl

800-mA, 20-V, low-noise, high-PSRR, adjustable low-dropout voltage regulator with enable

Texas Instruments

800-mA, 20-V, low-noise, high-PSRR, adjustable low-dropout voltage regulator with enable RSS Sample
  • Darmowa próbka
MPN:
LP38798
Producent:
TEXAS INSTRUMENTS
Dodany do bazy:
Ostatnio widziany:

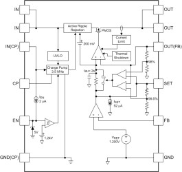
The LP38798-ADJ is a high-performance, low-noise LDO that can supply up to 800 mA output current. Designed to meet the requirements of sensitive RF/Analog circuitry, the LP38798-ADJ implements a novel linear topology on an advanced CMOS process to deliver ultra-low output noise and high PSRR at switching power supply frequencies. The LP38798SD-ADJ is stable with both ceramic and tantalum output capacitors and requires a minimum output capacitance of only 1 µF for stability.

The LP38798-ADJ can operate over a wide input voltage range (3 V to 20 V) making it well suited for many post-regulation applications.

For all available packages, see the orderable addendum at the end of the data sheet.

Elecena nie prowadzi sprzedaży elementów elektronicznych, ani w niej nie pośredniczy.

Produkt pochodzi z oferty sklepu