elecena.pl

8-50V, 1.25A Constant On-Time Non-Synchronous Buck Regulator

Texas Instruments

8-50V, 1.25A Constant On-Time Non-Synchronous Buck Regulator RSS Sample
  • Darmowa próbka
MPN:
LM34910C
Producent:
TEXAS INSTRUMENTS
Dodany do bazy:
Ostatnio widziany:

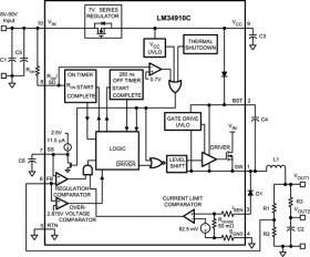
The LM34910C Step Down Switching Regulator features all of the functions needed to implement a low cost, efficient, buck bias regulator capable of supplying 1.25A to the load. This buck regulator contains a 55V N-Channel Buck Switch, and is available in the thermally enhanced WSON-10 package. The hysteretic regulation scheme requires no loop compensation, results in fast load transient response, and simplifies circuit implementation. The operating frequency remains constant with line and load variations due to the inverse relationship between the input voltage and the on-time. The current limit detection is set at 1.25A. Additional features include: VCC under-voltage lockout, thermal shutdown, gate drive under-voltage lockout, and maximum duty cycle limiter.

Elecena nie prowadzi sprzedaży elementów elektronicznych, ani w niej nie pośredniczy.

Produkt pochodzi z oferty sklepu