elecena.pl

10-Bit, 12-Channel Output Decimating LCD Driver

Analog Devices

10-Bit, 12-Channel Output Decimating LCD Driver RSS Sample
  • Darmowa próbka
MPN:
AD8386
Producent:
ANALOG DEVICES
Dodany do bazy:
Ostatnio widziany:

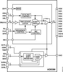
The AD8386 provides a fast, 10-bit, latched, decimating digital input that drives 12 high voltage outputs. Input words with 10 bits are loaded sequentially into 12 separate high speed, bipolar DACs. Flexible digital input format allows several AD8386s to be used in parallel in high resolution displays. The output signal can be adjusted for dc reference, signal inversion, and contrast for maximum flexibility.

The AD8386 is fabricated on ADI's fast bipolar, 26 V XFHV process, which provides fast input logic, bipolar DACs with trimmed accuracy and fast settling, high voltage, precision drive amplifiers on the same chip.

The AD8386 dissipates 1.4 W nominal static power.

The AD8386 is offered in 64-lead 9 mm x 9 mm LFCSPVQ package and operates over the commercial temperature range of 0°C to 85°C.

* High voltage drive to within 1.3 V of supply rails

* Output short-circuit protection

* High update rates

* Fast, 100 Ms/s 10-bit input data update rate

* Static power dissipation: 1.4 W

* Voltage-controlled video reference (brightness), offset, and full-scale (contrast), output levels

* INV bit reverses polarity of video signals

* 3.3 V logic, 9 V to 18 V analog supplies

Elecena nie prowadzi sprzedaży elementów elektronicznych, ani w niej nie pośredniczy.

Produkt pochodzi z oferty sklepu