elecena.pl

Automotive 5-V CAN Transceiver with I/O Level Adapting and Low-Power Mode Supply Optimization

Texas Instruments

Automotive 5-V CAN Transceiver with I/O Level Adapting and Low-Power Mode Supply Optimization RSS Sample
  • Darmowa próbka
MPN:
HVDA551-Q1
Producent:
TEXAS INSTRUMENTS
Dodany do bazy:
Ostatnio widziany:

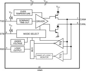
The HVDA55x-Q1 device is designed and qualified for use in automotive applications and meets or exceeds the specifications of the ISO 11898 High Speed CAN (Controller Area Network) Physical Layer standard (transceiver).

Elecena nie prowadzi sprzedaży elementów elektronicznych, ani w niej nie pośredniczy.

Produkt pochodzi z oferty sklepu