elecena.pl

Integrated Power Solution, 3W High-Efficiency boost converter module in MicroSiP™ package

Texas Instruments

Integrated Power Solution, 3W High-Efficiency boost converter module in MicroSiP™ package RSS Sample
  • Darmowa próbka
MPN:
TPS81256
Producent:
TEXAS INSTRUMENTS
Dodany do bazy:
Ostatnio widziany:

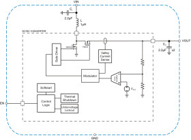
The TPS81256 device is a complete MicroSiP DC/DC step-up power solution intended for battery-powered portable applications. Included in the package are the switching regulator, inductor and input/output capacitors. Only a tiny additional output capacitor is required to finish the design.

The TPS81256 is based on a high-frequency synchronous step-up DC/DC converter optimized for battery-powered portable applications.

The DC/DC converter operates at a regulated 4-MHz switching frequency and enters power-save mode operation at light load currents to maintain high efficiency over the entire load current range.

The PFM mode extends the battery life by reducing the supply current to 43µA (typical) during light load operation. Intended for low-power applications, the TPS81256 supports more than 3W output power over a full Li-Ion battery voltage range. Input current in shutdown mode is less than 1µA (typical), which maximizes battery life.

The TPS81256 offers a very small solution size of less than 9mm2 due to minimum amount of external components. The solution is packaged in a compact (2.6mm x 2.9mm) and low profile (1.0mm) BGA package suitable for automated assembly by standard surface mount equipment.

Elecena nie prowadzi sprzedaży elementów elektronicznych, ani w niej nie pośredniczy.

Produkt pochodzi z oferty sklepu